集团官网-logo

中国人保集团28篇成果荣获2025年度全国金融系统思想政治工作和文化建设优秀调研成果奖
2026-04-16
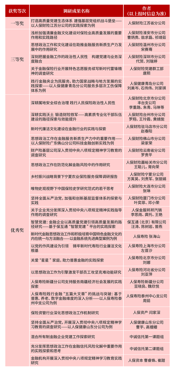
近日,经中国金融思想政治工作研究会(以下简称金融政研会)专家评审委员会审议,人保集团28篇调研成果荣获“2025年度全国金融系统思想政治工作和文化建设优秀调研成果奖”。其中,一等奖1篇、三等奖5篇、优秀奖22篇,集团公司蝉联优秀组织奖。
2025年,人保集团一体学思践悟习近平经济思想和习近平文化思想,深入贯彻落实习近平总书记关于金融工作的重要论述精神,切实把金融央企政治优势转化为加强思想政治工作和文化建设的实际成效,形成了一批有理论深度、实践力度、情感温度的研究成果,为扎实践行金融工作政治性、人民性,培育中国特色金融文化,注入人保活力,展现行业“头雁”担当。
2026年,人保集团将坚持以习近平新时代中国特色社会主义思想为指导,深入贯彻党的二十大和二十届历次全会精神,认真落实四中全会部署,紧扣“十五五”良好开局,深耕金融“五篇大文章”,思想铸魂、文化赋能,为集团高质量发展、加快建设世界一流保险金融集团筑牢坚实根基、汇聚奋进合力。